ژول دزد
ژول دزد یک تقویت کننده ولتاژ خودنوسانگر است که کوچک و ارزان است و ساختن آن نیز ساده میباشد و معمولاً برای راه اندازی با بار کم استفاده میشود. این مدار به نامهای دیگری مانند بلوک اسیلاتور و ژول رینگر نیز شناخته شدهاست.

این مدار میتواند تقریباً تمام انرژی یک باتری الکتریکی تک سلولی را استفاده کند؛ و حتی در ولتاژهایی که در آن سایر مدارها باتری را بهطور کامل خالی فرض میکنند این مدار همچنان از آن انرژی مصرف میکند؛ از این رو این مدار را "ژول دزد " مینامند.
این مدار نوعی نوسان دهنده است که یک مبدل تقویت کنندهٔ ولتاژ بدون کنترل را تشکیل میدهد. ولتاژ زیاد در خروجی به ازای جریان زیاد در ورودی حاصل میشود، در حالی که جریان یکپارچه (متوسط) در خروجی کم است.
تاریخچه
مدار ژول دزد حاوی مفهوم جدیدی نیست و اساساً، فقط یک LED به خروجی تقویت کننده ولتاژ خودنوسانگر اضافه شده و مفهوم آن در واقع چندین دهه قبل ثبت شده بود.
مستندات موجود قبلی از «ژول دزد»
- آمریکا ثبت اختراع ۱۹۴۹۳۸۳،[1] در سال ۱۹۳۰ ثبت، "دستگاه الکترونیکی"، توصیف یک لوله خلاء مدار نوسان ساز بر اساس برای تبدیل یک ولتاژ پایین را به یک ولتاژ بالا.
- ثبت اختراع ایالات متحده ۲۲۱۱۸۵۲،[2] در سال ۱۹۳۷، " Blocking the Oscillator Device"، یک واکنش مسدود کننده مبتنی بر خلاء را توصیف میکند.
- ثبت اختراع ایالات متحده ۲۷۴۵۰۱۲،[3] که در سال ۱۹۵۱ منتشر شد، " اسیلاتورهای مسدود کننده ترانزیستور "، سه نسخه از یک نوسان کننده مسدود کننده مبتنی بر ترانزیستور را توصیف میکند.
- ثبت اختراع ایالات متحده ۲۷۸۰۷۶۷،[4] در سال ۱۹۵۵، " تنظیم مدار برای تبدیل یک ولتاژ پایین به یک ولتاژ مستقیم مستقیم " در سال ۱۹۵۵ ارائه شد.
- ایالات متحده اختراع ۲۸۸۱۳۸۰،[5] در سال ۱۹۵۶، " مبدل ولتاژ " ثبت شدهاست.
- اختراع ایالات متحده ۴۷۳۴۶۵۸،[6] در سال ۱۹۸۷، " مدار ولتاژ رانده شده با ولتاژ پایین "، یک مدار عددی رانده شده با ولتاژ پایین را توصیف میکند، که توانایی عملکرد کمتر از ۰٫۱ ولت را دارد (ولتاژ پایینتر از یک دزد ژوئیه کار میکند). این با استفاده از JFET به دست میآید که به دلیل استفاده از آن در حالت تخلیه مورد استفاده قرار نمیگیرد. به عبارت دیگر، منبع تخلیه در حال انجام است، حتی زمانی که هیچ ولتاژ تعصب اعمال نمیشود. این اختراع برای استفاده از منابع قدرت حرارتی مورد استفاده قرار میگیرد.
کاپارنیک
در نوامبر سال ۱۹۹۹ مجلهٔ الکترونیک کاربردی روزانه (EPE)، در بخش "Ingenuity Unlimited" (ایدهٔ خوانندگان) ایدهٔ مدار جدیدی با نام " LED یک ولتی" توسط Z. Kaparnik از سوئیندون (انگلستان) معرفی شده بود. سه مدار به عنوان نمونه برای کارکرد LEDها با ولتاژ کمتر از ۱٫۵ ولت نشان داده شده بود. مدارهای پایه شامل مبدل ولتاژ ترانزیستور ZTX450 NPN بر مبنای نوسان دهنده بودند. Kaparnik این مفهوم را پیش از جنگ جهانی دوم بیان کرده بود.[7]
میچل
در سال 2002[8] کلایو میچل[9] نام " ژول دزد " را بر این مدار گذاشت. مدار میچل که برگرفته از مدار کاپارنیک (از مجله EPE 1999) بود شامل یک باتری تک سلول، یک ترانزیستور BC549 NPN، یک کویل با دو سیم پیچ، یک مقاومت (بهطور معمول ۱۰۰۰ اهم) و یک LED سفید بود. میچل در ابتدا مدار را " مشعل خون آشام " نامید، زیرا آخرین واحدهای انرژی را از درون یک باتری بیرون میمکید.[8]
مدار جدیدتر میچل اساساً مشابه مدار قدیمی کاپرانیک بود، و تنها در مقادیر المانها تفاوت داشتند:
- شماتیک مدار کاپرانیک مقاومتی با مقدار 10K را نشان داده بود، هرچند که اظهار داشت که مقاومت کمتر، مانند 2K، جریانهای بالاتر تولید میکند؛ در حالی که مدار میچل فقط یک مقاومت 1K را نشان داده بود.[8]
- کاپرانیک اظهار داشت که یک ترانزیستور NPN با V ce پایین (sat) نتایج بهتر را به دست میآورد. او سه ترانزیستور را آزمایش کرد: ZTX450 با بازدهی ۷۳٪، ZTX650 با راندمان ۷۹٪، BC550 با بازده ۵۷٪. اما میچل تنها BC549 را در مدل خود نشان داد.[8]
شرح عملکرد
این مدار توسط سوئیچ کردن سریع ترانزیستور عمل میکند. در ابتدا، جریان از طریق مقاومت، سیم پیچ ثانویه و اتصال پایه امیتر شارش مییابد (نمودار را ببینید) که باعث میشود ترانزیستور جریان کلکتور را به سیم پیچ اولیه هدایت کند. متصل بودن دو سیم پیچ از جهتهای مخالف به هم باعث ایجاد ولتاژ در سیم پیچ ثانویه میشود که مثبت است (به دلیل polarity پیچشی، نگاه کنید به قرارداد نقطه) که ترانزیستور را با بایاس بالاتر فعال میکند. این روند خودضربه زنی / بازخورد مثبت تقریباً بلافاصله ترانزیستور را به شدیدترین شکل ممکن فعال میکند (آن را به منطقه اشباع میبرد)، و از مسیر کلکتور-امیتر اساساً یک سوئیچ بسته میسازد (از آنجا که V CE فقط حدود ۰٫۱ ولت، فرض میکنیم که جریان پایه به اندازه کافی بالا است). با قرار گرفتن سیم پیچ اولیه بهطور مؤثر در موازات باتری، جریان با نرخی متناسب با ولتاژ منبع تقسیم شده توسط القا کننده افزایش مییابد. خاموش شدن ترانزیستور بسته به ولتاژ منبع تغذیه با مکانیزمهای مختلفی انجام میشود.
گین ترانزیستور با V CE رابطه خطی ندارد. در ولتاژ کم (معمولاً 0.75 V و کمتر) ترانزیستور نیاز به یک جریان پایه بزرگتر برای حفظ اشباع در حین افزایش جریان کلکتور دارد؛ بنابراین، هنگامی که جریان کلکتور به نقطهٔ بحرانی میرسد، درایو پایه در دسترس ناکارآمد شده و ترانزیستور شروع به قطع جریان کلکتور میکند و فعالیت بازخورد مثبت (که قبلاً شرح داده شده) آن را به شدت متوقف میکند.
بهطور خلاصه، زمانی که جریان در کویلها به هر دلیل افزایش مییابد، ترانزیستور به منطقه قطع میرود (و سوئیچ جمعکننده-فرستنده باز میشود). میدان مغناطیسی سقوط کرده یا ولتاژ مورد نیاز برای هدایت بار را ایجاد میکند یا باعث میشود که جریان سیمپیچ ثانویه مسیر دیگری پیدا کند.
وقتی که میدان به صفر میرسد، باتری جریان سیم پیچ اصلی را تا زمانی که ترانزیستور روشن شود بالا میبرد و تمام دنباله تکرار میشود.
اگر بار واقع بر مدار بسیار کوچک باشد، نرخ افزایش و ولتاژ نهایی در کلکتور با ظرفیتهای مجاز محدود میشود و ممکن است به بیش از ۱۰۰ برابر ولتاژ منبع تغذیه افزایش یابد. به همین دلیل ضروری است که یک بار همیشه وصل شده باشد تا ترانزیستور آسیب نبیند. از آنجا که V CE به ثانویه منعکس میشود، شکست ترانزیستور به علت بار کم باعث میشود که حد معکوس V BE ترانزیستور عبور کند (این اتفاق در مقدار بسیار پایینتر از V CE max رخ میدهد).
ترانزیستور انرژی بسیار کمی را حتی در فرکانسهای نوسانی بالا از دست میدهد، زیرا بیشتر زمان خود را در حالت کاملاً خاموش یا کاملاً روشن میگذارد و ولتاژ واقع بر ترانزیستور یا جریان عبوری از آن صفر است؛ بنابراین تلفات سوئیچینگ به حداقل میرسد.
فرکانس سوئیچینگ در مدار مخالف نمونه حدود 50 kHz میباشد. دیود نور با این سرعت چشمک خواهد زد، اما پایداری بینایی چشم انسان نمیتواند متوجه چشمک زدن آن شود.[8]
تنظیم ولتاژ ساده

یک اصلاحیه ساده از طرح قبلی، جایگزین کردن LED با سه مولفه برای ایجاد یک رگولاتور ولتاژ مبتنی بر دیود Zener ساده است. دیود D1 به عنوان یک ربع از موج نیم موج عمل میکند و به خازن C تنها زمانی اجازه شارژ شدن میدهد که یک ولتاژ بالاتر از ژول دزد در سمت چپ دیود D1 موجود باشد. همچنین، دیود Zener D2 ولتاژ خروجی را محدود میکند.
یک راه حل بهتر در نمونه شماتیکی بعدی نشان داده شدهاست.
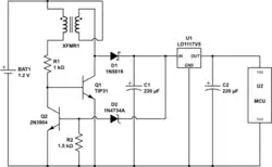
ژول دزد حلقه بسته تنظیم شده

هنگامی که یک ولتاژ خروجی با ثبات بیشتر مورد نیاز است، این ندار میتواند یک کنترل حلقه بسته باشد. در مدار نمونه، دیود Schottky D1 بار خازن C1 را از بازشارش به ترانزیستور سوئیچینگ Q1 هنگامی که روشن است، مانع میشود. دیود Zener 5.6 و D2 و ترانزیستور Q2 کنترل بازخورد را شکل میدهند: وقتی که ولتاژ در خازن C1 بالاتر از جمع ولتاژ آستانهٔ ایجاد شدهٔ زینر D2 و ولتاژ فعالسازی بیس-امیتر ترانزیستور Q2 باشد، ترانزیستور Q2 جریان را از بیس ترانزیستور سوئیچینگ Q1 معطوف کرده، همچنین مانع نوسان شده و جلوی افزایش ولتاژ واقع بر خازن C1 را میگیرد. هنگامی که ولتاژ در طول C1 پایینتر از ولتاژ آستانه باشد، Q2 خاموش میشود و اجازه میدهد نوسان دوباره اتفاق میافتد. اگر بار نیاز به رله (ریپل) پایینتر داشته باشد، در این مثال برخی از مدارهای دیجیتال ظریف مانند میکروکنترلر، یک رگولاتور خطی میتواند پس از ملایم کردن ریپلها استفاده شود.[10]
منابع
- US 1949383, Harold C Weber, "Electronic device", issued 1934-02-27, assigned to Industrial Development Corp
- US 2211852, Geiger Max, "Blocking oscillator apparatus", issued 1940-08-20, assigned to Telefunken AG
- US 2745012, Jean H Felker, "Transistor blocking oscillators", issued 1956-05-08, assigned to Nokia Bell Labs
- US 2780767, Janssen Peter Johanne Hubertus, "Circuit arrangement for converting a low voltage into a high direct voltage", issued 1957-02-05, assigned to Hartford National Bank and Trust Co
- US 2881380, Kruger Bodo, "Voltage converter", issued 1959-04-07, assigned to US Philips Corp
- US 4734658, John E. Bohan, Jr., "Low voltage driven oscillator circuit", issued 1988-03-29, assigned to Honeywell Inc
- "Everyday Practical Electronics". November 1999.
- "Make a joule thief". Archived from the original on 2002-08-29. Retrieved 28 June 2013.
- "Clive's YouTube channel". Retrieved 20 September 2015.
- "Regulated Joule Thief: why it works?". Electrical Engineering Stack Exchange.
پیوند به بیرون
- شبیهسازی و پیادهسازی
- شبیهسازی ژول دزد
- شبیهسازی و مقایسه کارایی نسخههای مختلف ژول دزد - آرشیو شده 2017-10-30 (لهستانی)
- دزد سوپرچارج ژول با بهرهوری بالاتر، (Schematic بزرگتر)
- ژول دزد - نسخه اصلاح شده
- ویدئو
